Instance Verification Kit (IVK)
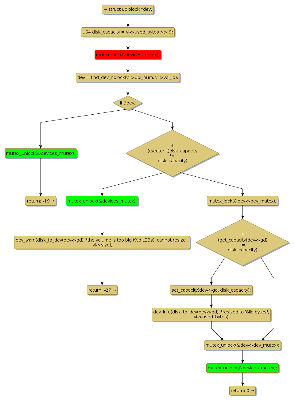
mutex lock @ [12442+27+/linux-3.19-rc1/drivers/mtd/ubi/block.c]
Instance Signature: devices_mutex
|
The Matching Pair Graph:
|
|
Function Name
|
Control Flow Graph (CFG)
|
Events Flow Graph (EFG)
|
Source Correspondence
|
|
ubiblock_resize
|
|
|
[12176+15+/linux-3.19-rc1/drivers/mtd/ubi/block.c]
|